
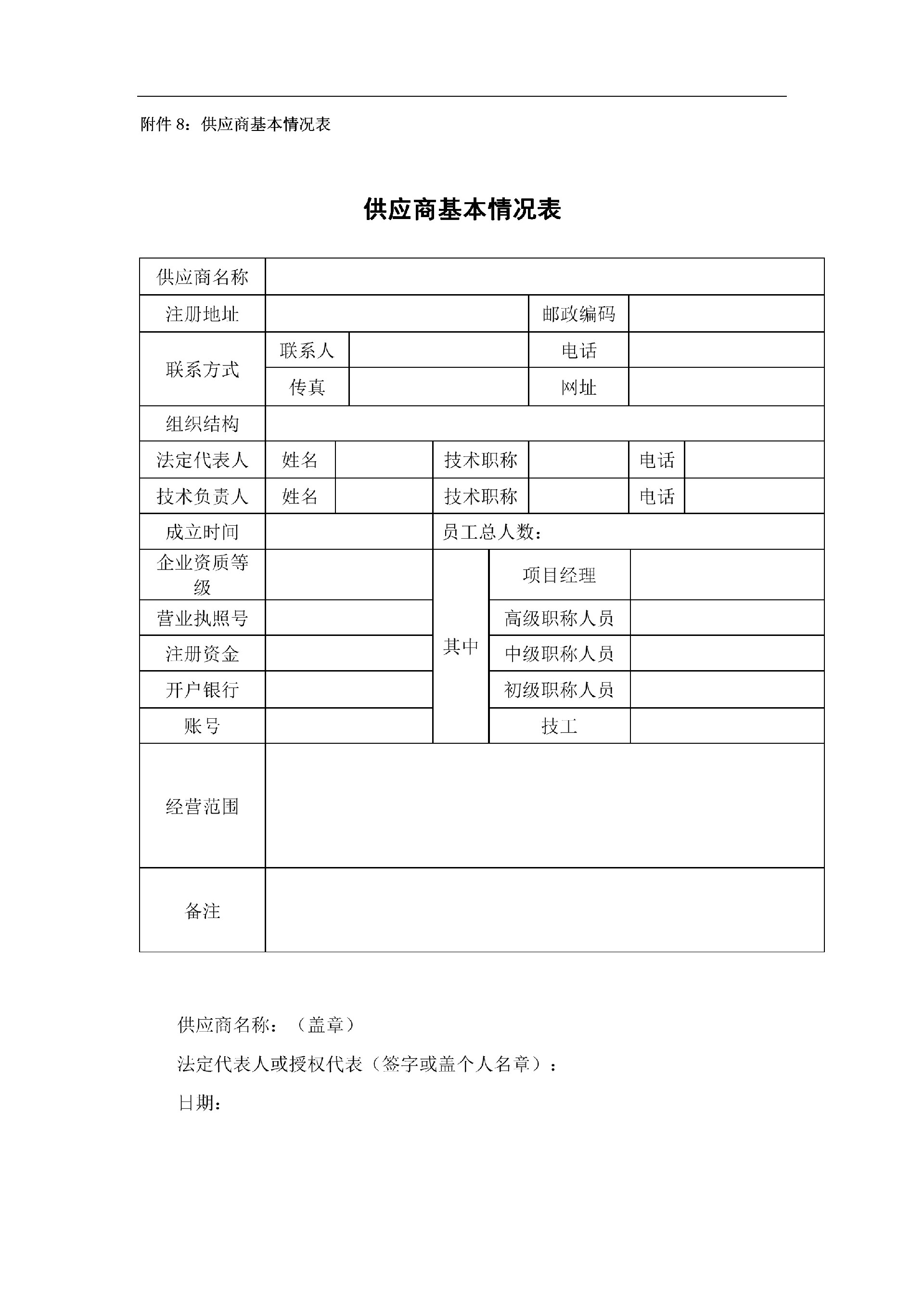
中文域名:遂宁四中.公益
遂宁四中(二中滨江校区)
成才热线(座机):0825-2319929
陈老师:15982533062
唐老师:13330642308
学校官网:www.sn2zbjxq.cn